凤凰彩票正版下载 - 数据集成平台 |
建设前后对比通过建设数据总线ESB集成引擎,从“紧耦合”模式变为“松耦合模式”,实现业务系统集成 凤凰彩票大厅,打破机构内“信息孤岛”和“信息烟囱”。 |
|
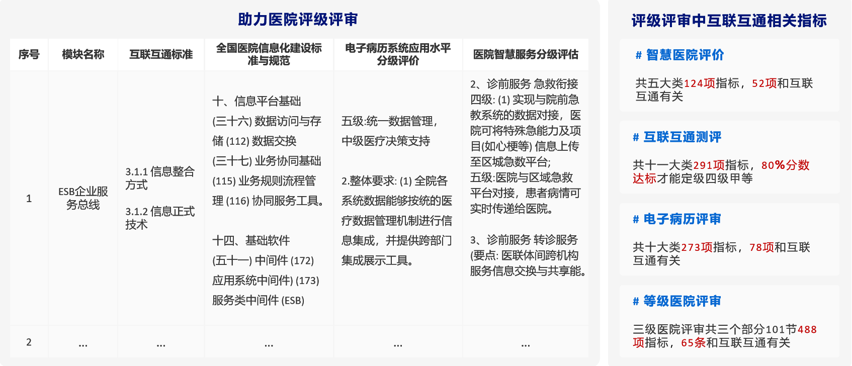
助力医院评级评审帮助医院完成国家政策要求的相关评级评审 凤凰彩票app下载,包括智慧医院评级,等级医院评审等。 |
|
凤凰彩票正版下载 - 数据集成平台 |
建设前后对比通过建设数据总线ESB集成引擎,从“紧耦合”模式变为“松耦合模式”,实现业务系统集成 凤凰彩票大厅,打破机构内“信息孤岛”和“信息烟囱”。 |
|
助力医院评级评审帮助医院完成国家政策要求的相关评级评审 凤凰彩票app下载,包括智慧医院评级,等级医院评审等。 |
|